Up 公開講座・授業公開:北海道教育大学の場合 作成: 2008-02-02
更新: 2008-02-02


    北海道教育大学では,生涯学習教育センターが大学の公開講座・授業公開のプロデュース役を担当する。
    大学の分校のなかには公開講座・授業公開を義務化しているところがあり,またそうでないところもあるので, センターからの公開講座・授業公開実施指示は「協力依頼」の形になる。
    ただし,つぎのような文言を用いて「義務」の雰囲気形成を行う:

      「本学の大学憲章に,社会貢献に関する目標として「北海道における学術・文化の創造を推進する拠点として,地域社会に有益な情報を発信し,広く学びの場を提供する。」と定めており,その一環として公開講座のより一層の充実を図る必要がありますので‥‥」
    「授業公開講座については,すべての教員が前期または後期に開講することを原則としたキャンパスもあるので,‥‥」


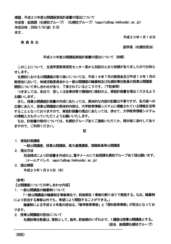
    札幌校は,公開講座の義務化および授業公開の原則化を定めている分校である。
    センターからの公開講座・授業公開実施指示は,長がリレーして教員に伝える。 そして,このときの通知文において,改めて「義務」が強調される:

      「札幌校における公開講座の取り扱いについては,平成18年7月の教授会及び平成19年1月の教授会において,地域活動委員会から一般公開講座の輪番制及び札幌校専任教員の授業公開講座開設について申し合わせがあり,了承されているところです。」

    「[公開講座についての申し合わせ内容]
    1. 一般公開講座の輪番制について
      一般公開講座の輪番制を専修単位で,前後期各1専修の割り当てで実施する。なお,輪番制により担当する専修以外でも,希望により開設することができる。
    2. 授業公開講座の担当について
      札幌校専任教員は,原則として,毎年,前後期のいずれかで,1講座は授業公開講座とする。


    輪番制で担当をつくっているということは,輪番制を導入しなければなり手がいないことを意味する。
    授業公開講座の原則化を文言にしているということは,原則化しなければなり手がいないことを意味する。

    自然発生的になり手が出て来ないということは,何を意味するか?
    実施が必要だが,教員に余裕がないということか?
    教員の意識が低いということか?
    そうではない。
    教員が「無意味」を認識しているということである。

    「必要とされているから,これに応える」というのではない。
    必要のないところに,無理矢理つくる。
    必要のないところに無理矢理つくったものには,当然人は集まらない。
    そこで「動員をかける」も,手法の一つとして採らねばならなくなる。
    本末転倒である。
    この本末転倒を,教員は認識している。

    ただし,「無意味」を知っているが,担当せよと言われたらこれに従う。
    「裸の王様」の民衆の役を粛々と演じるわけである。

    これは,大学のモラル・ハザードと言うべきものではないのか?
    そうである。


通知文
センター → 各部局
   札幌校の長 → 教員
計画書フォーム
公開講座
(一般・現職教員対象)
公開講座
(高大連携)
授業公開